很抱歉,您尚未登录!
VIP会员登陆后可以查阅当前板块内容,请登陆后查看!
请点击登录

  • TOP
  • 手机版
    全部提示消息

    易之家外贸SNS社区 Tradesns foreign trade community
    当前所在页面位置: 首页 > jn体育app下载 外贸人赶快收藏​,各国最新入港船舶管制措施
    外贸人赶快收藏​,各国最新入港船舶管制措施
    浏览量:289 | 回复:0 | 发布时间:2021-06-11 15:46:06

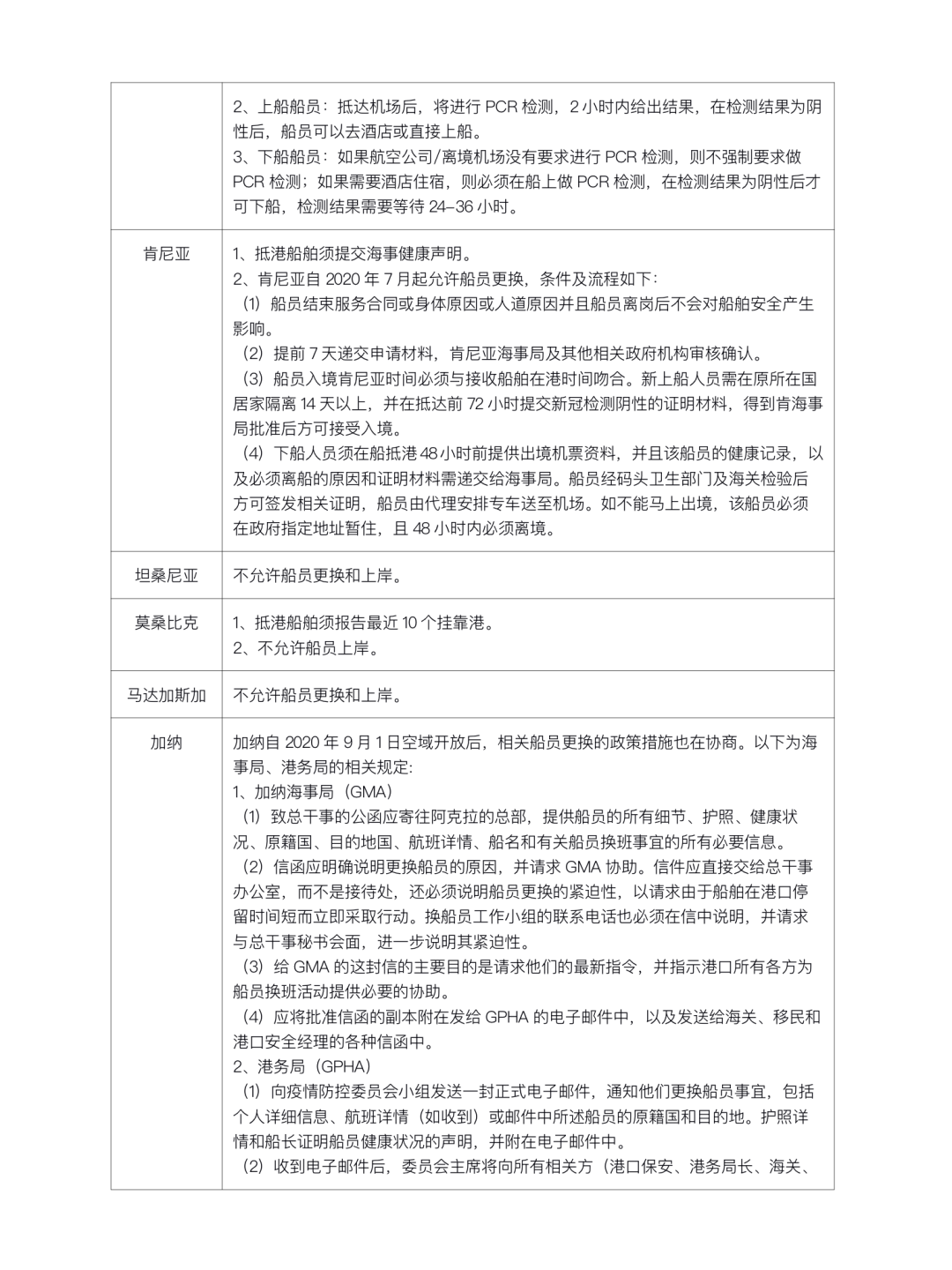
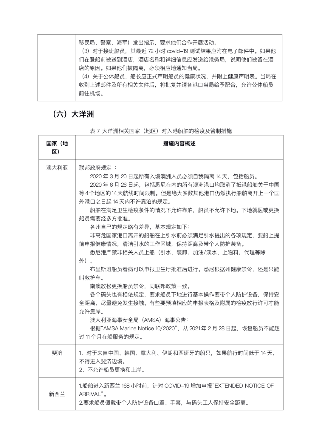
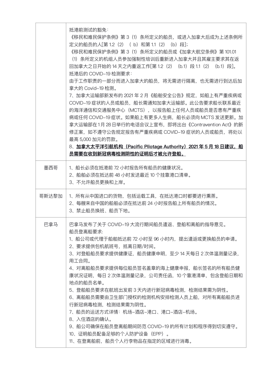
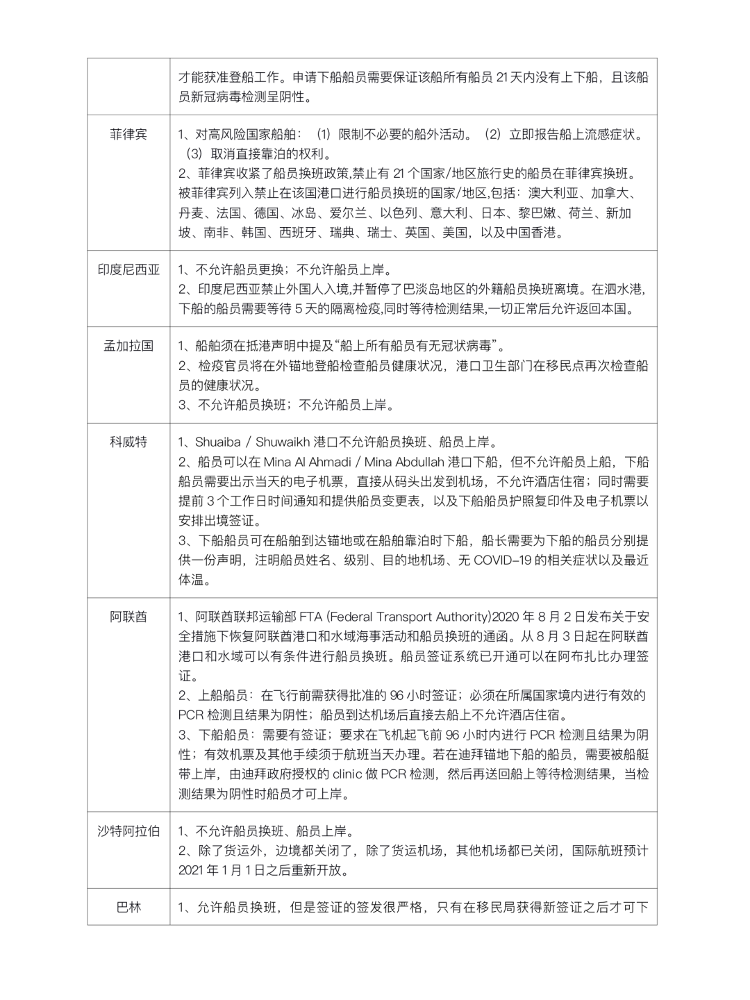
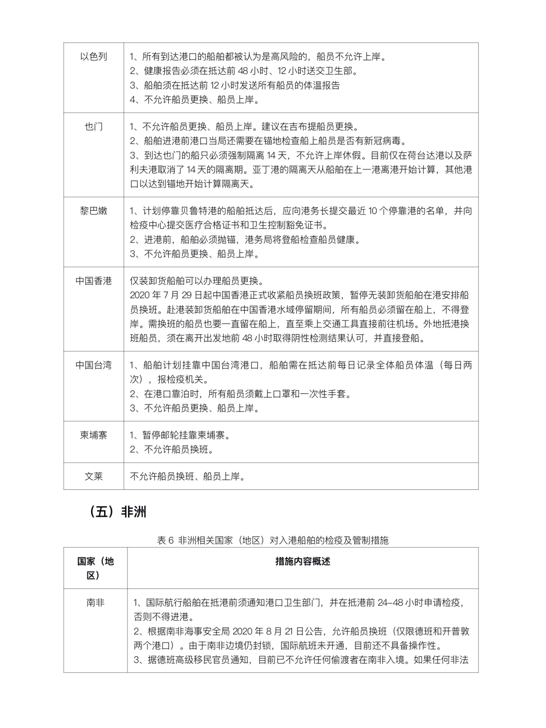
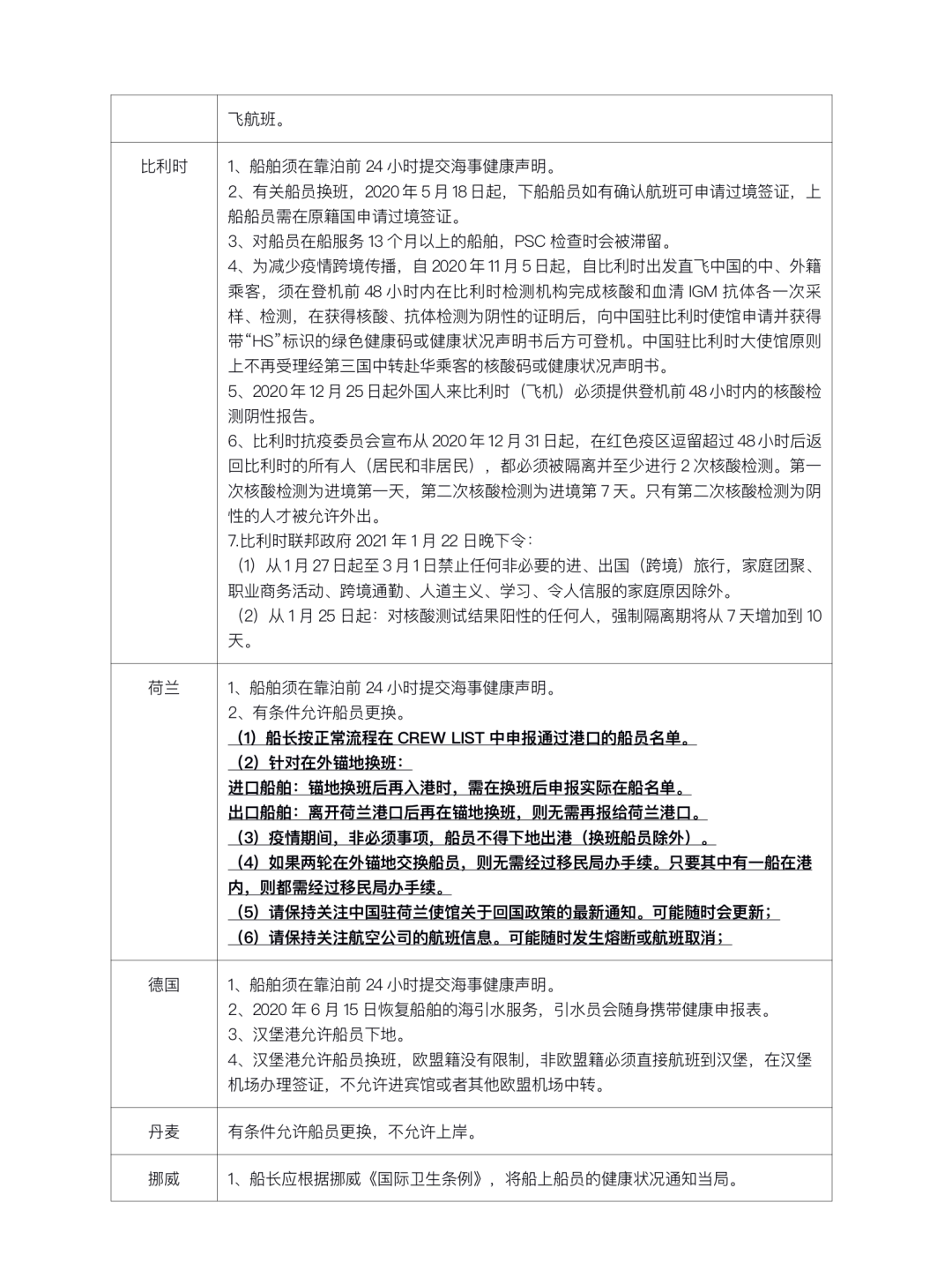
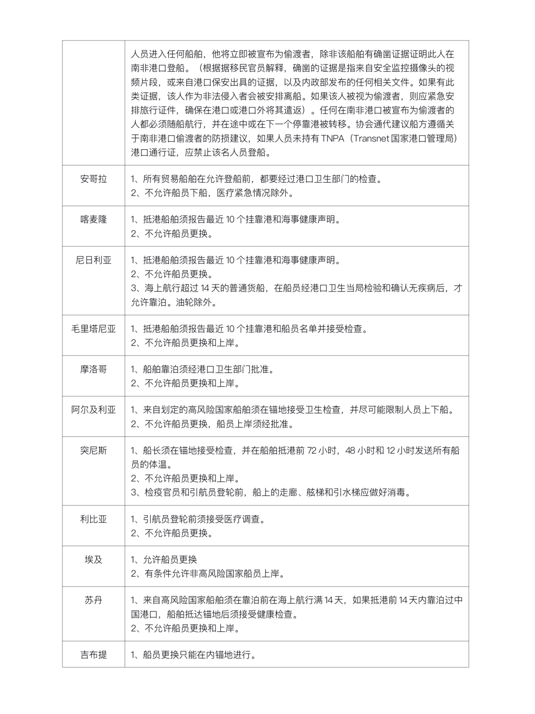
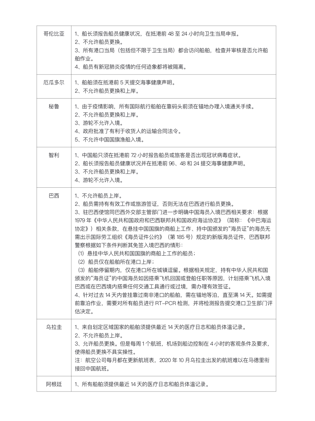
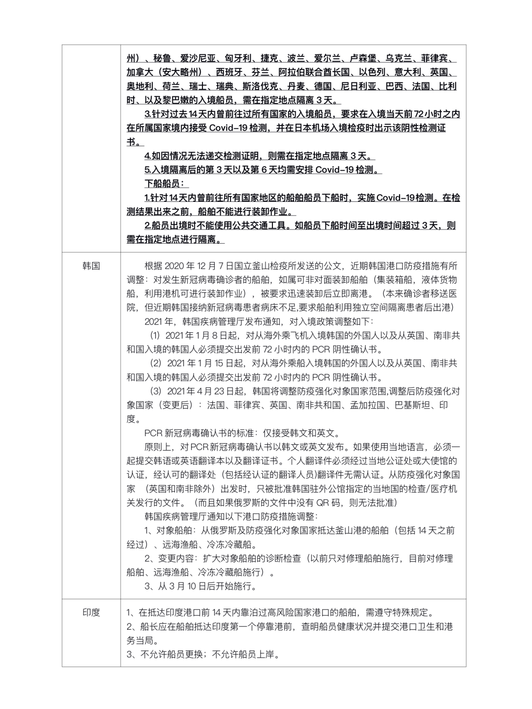
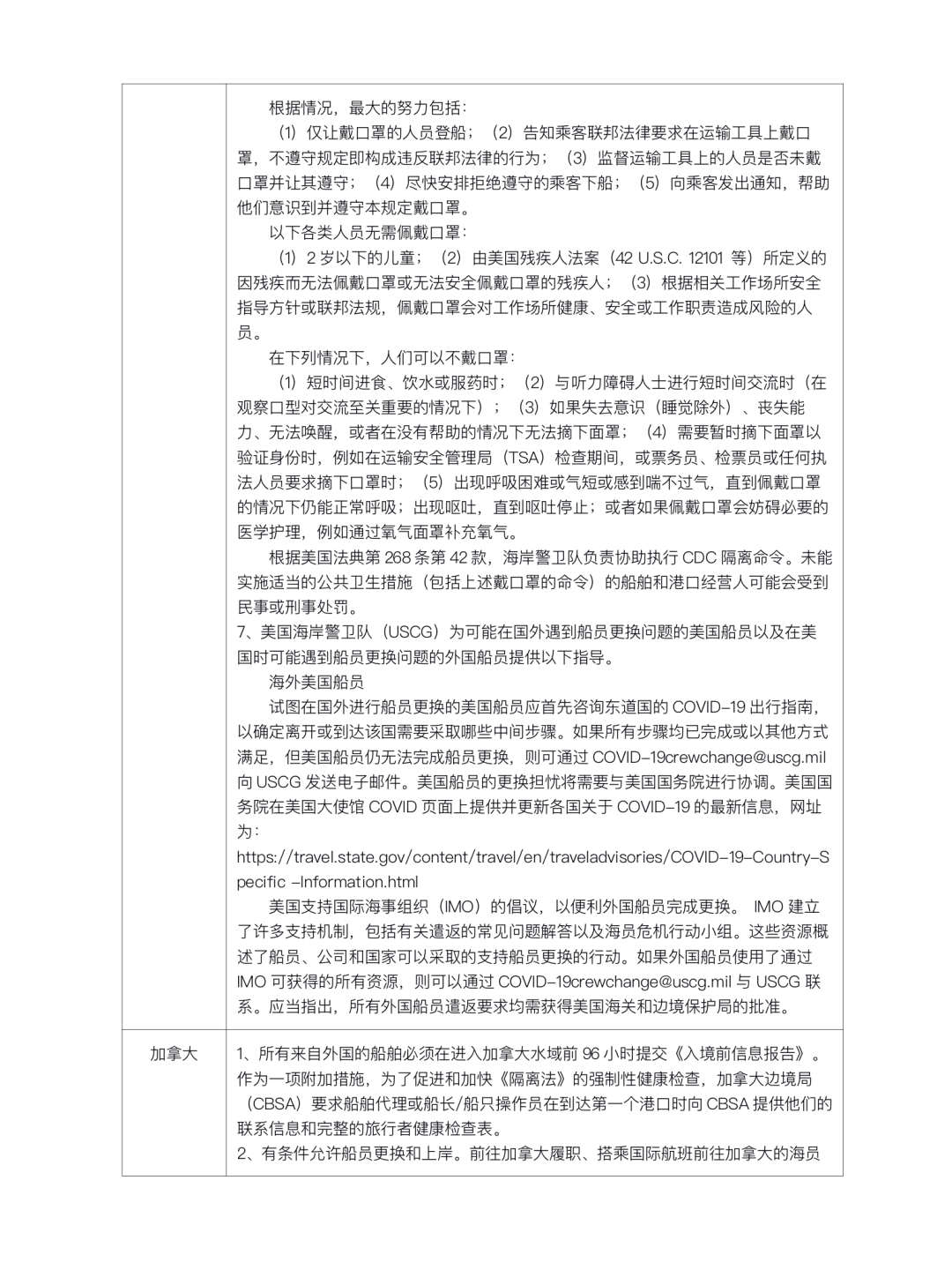
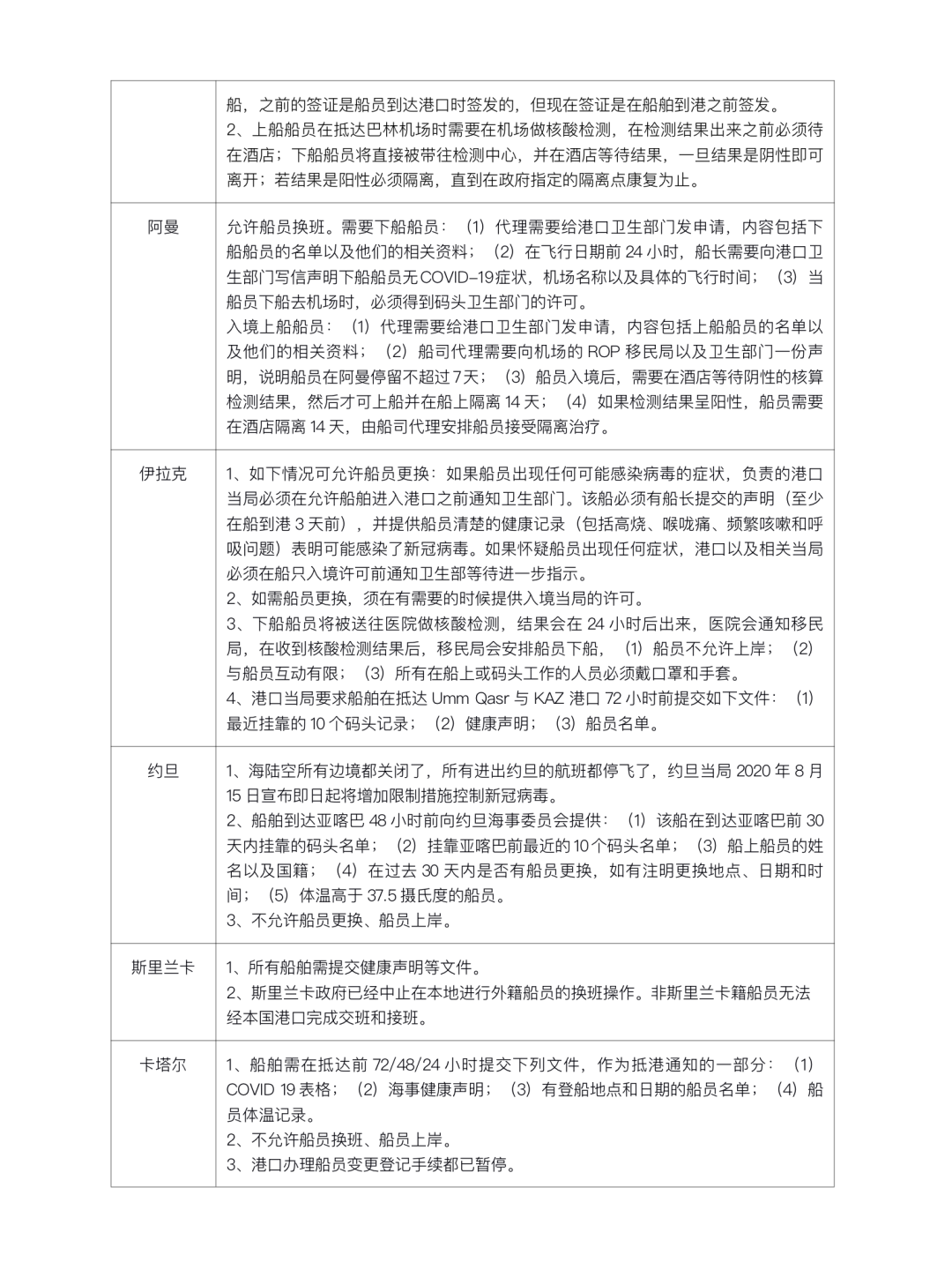
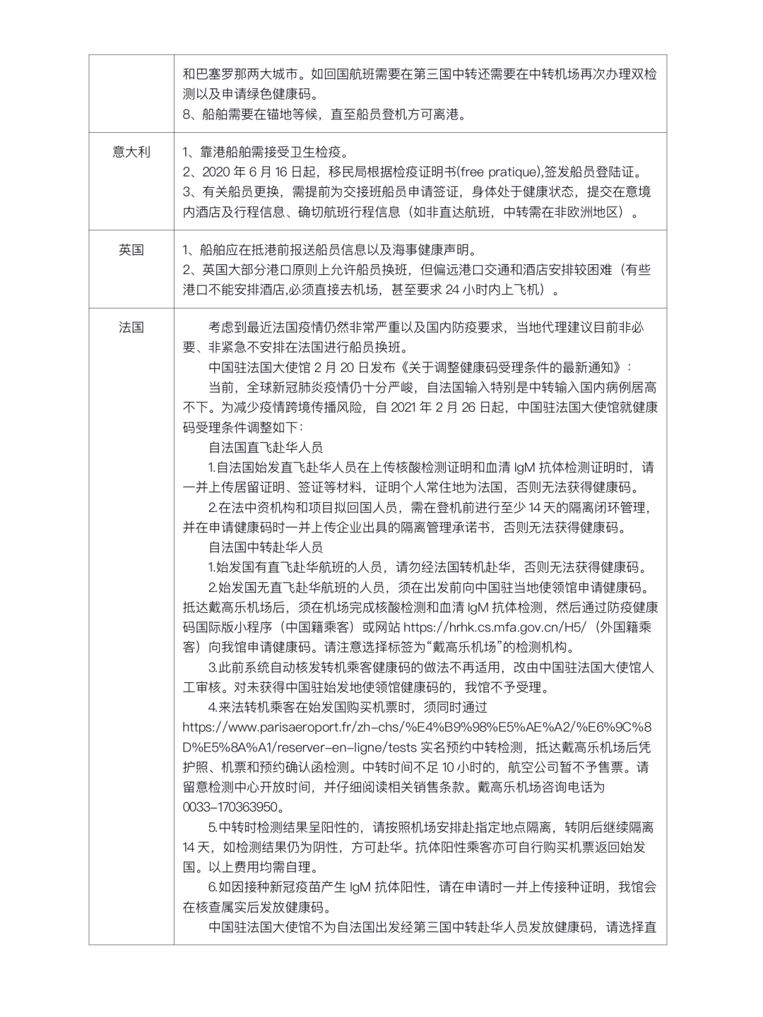
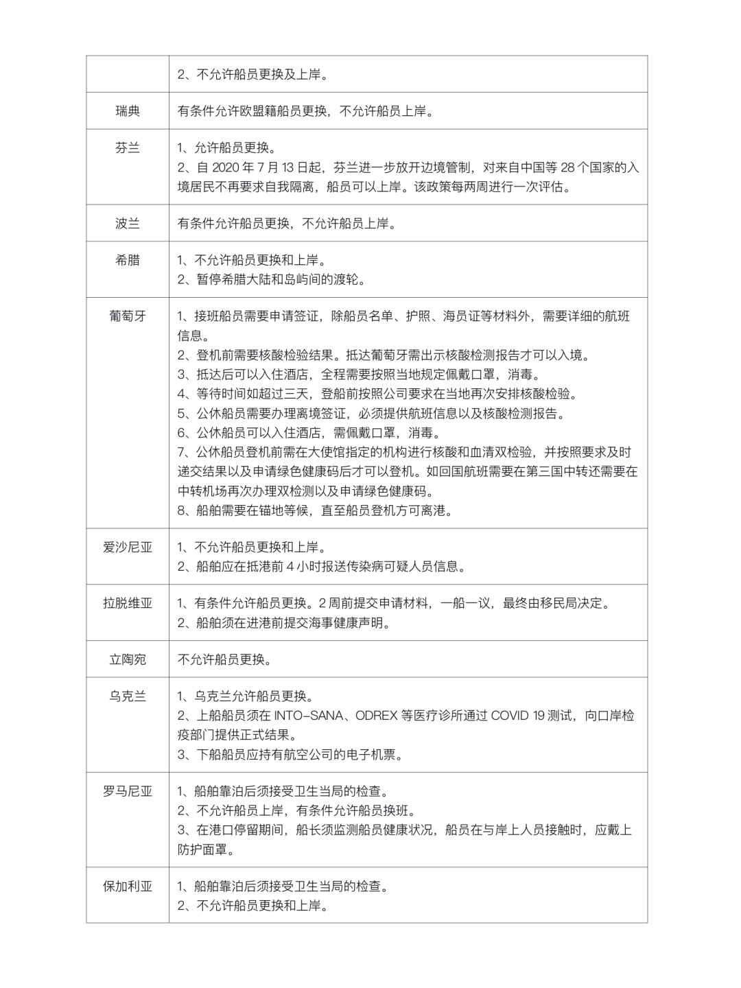
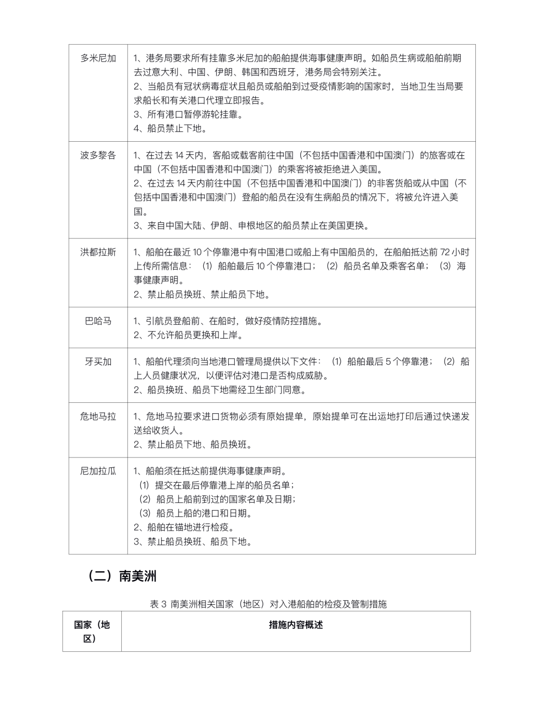
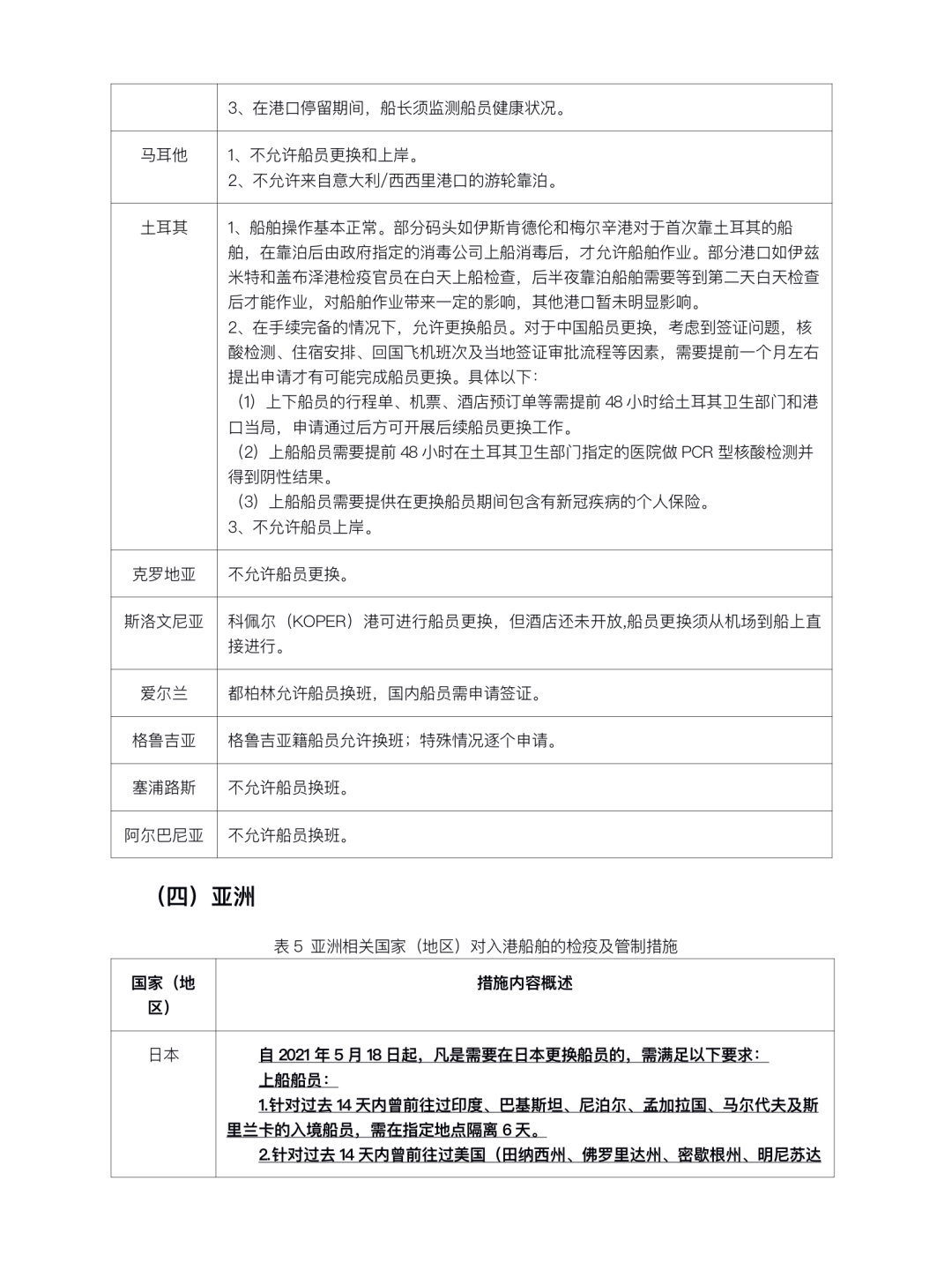
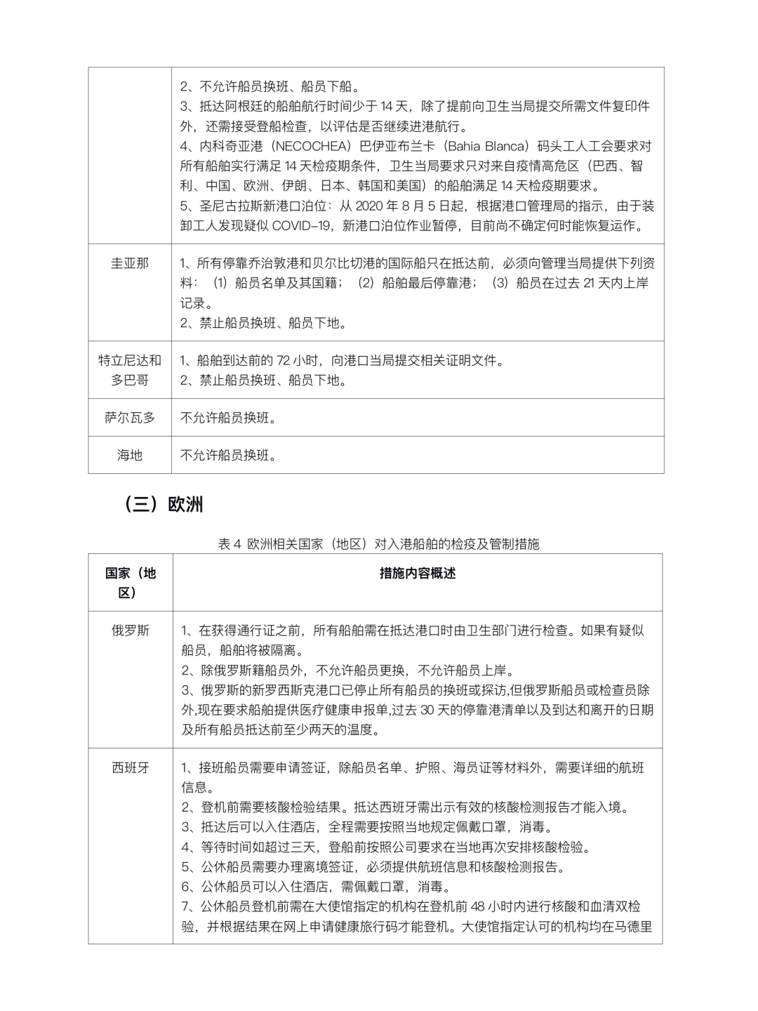
    随着海外疫情的持续蔓延,陆续有国家(地区)对入港船舶、特别是来自疫情较为集中的国家(地区)船舶或曾经挂靠相关港口的船舶出台了管控措施。

    据不完全统计,截至2021年5月31日,全球范围内出台相关管控措施的国家(地区)的数量合计已达101个。

    其中,北美地区12个,南美地区11个,欧洲地区29个,亚洲地区28个,非洲地区17个,大洋洲地区4个。

    x.png

    以下是管制措施具体内容

    20.jpg


    关 注 (0
    评 论(0)
    分 享
    热门
    相关
    双剑合璧 天下无敌—全链路闭环数字营销助您展会季效果翻倍!
    作者
    易之家
    回复:0 | 发布时间:2025-04-01 15:25:51
    恒讯科技分析:SD-WAN技术相比传统网络有何优势?
    作者
    张denny
    回复:0 | 发布时间:2025-03-31 21:12:34
    数据带你避雷,数据带你快速反应锁定新兴蓝海市场
    作者
    易之家
    回复:0 | 发布时间:2025-04-03 17:06:53
    恒讯科技的美国网络专线价格
    作者
    张denny
    回复:0 | 发布时间:2025-04-02 20:09:13
    对等关税彻底落地,新税风暴再次升级!
    作者
    易之家
    回复:0 | 发布时间:2025-04-03 11:33:53
    Baidu
    map